
蹲新一代主机
今日(11月26日),腾讯官方发布了国行Nintendo Switch网络服务运营调整通知。

据公告,国行NS的e商店将于2026年3月31日22时停止游戏或工具软件等的售卖服务,于2026年5月15日22时停止下载服务和兑换码的兑换服务,其他网络相关服务也在这一节点停止。
同时,腾讯也放出了面向国行NS用户的回馈计划,免费赠送用户至多4款最高价值1196元下载版任天堂游戏或工具软件的兑换码,其中不乏马里欧、宝可梦等热门IP游戏。
具体游戏列表如下:《新 超级马力欧兄弟U 豪华版》《超级马力欧 奥德赛》《马力欧卡丁车8 豪华版》《超级 马力欧派对》《马力欧网球 王牌》《耀西的手工世界》《附带导航!一做就上手 第一次的游戏程序设计》《灵活脑学校》《川岛博士的脑部锻炼》《星之卡比 新星同盟》《新宝可梦随乐拍》《宝可梦 走吧!皮卡丘》《宝可梦 走吧!伊布》。

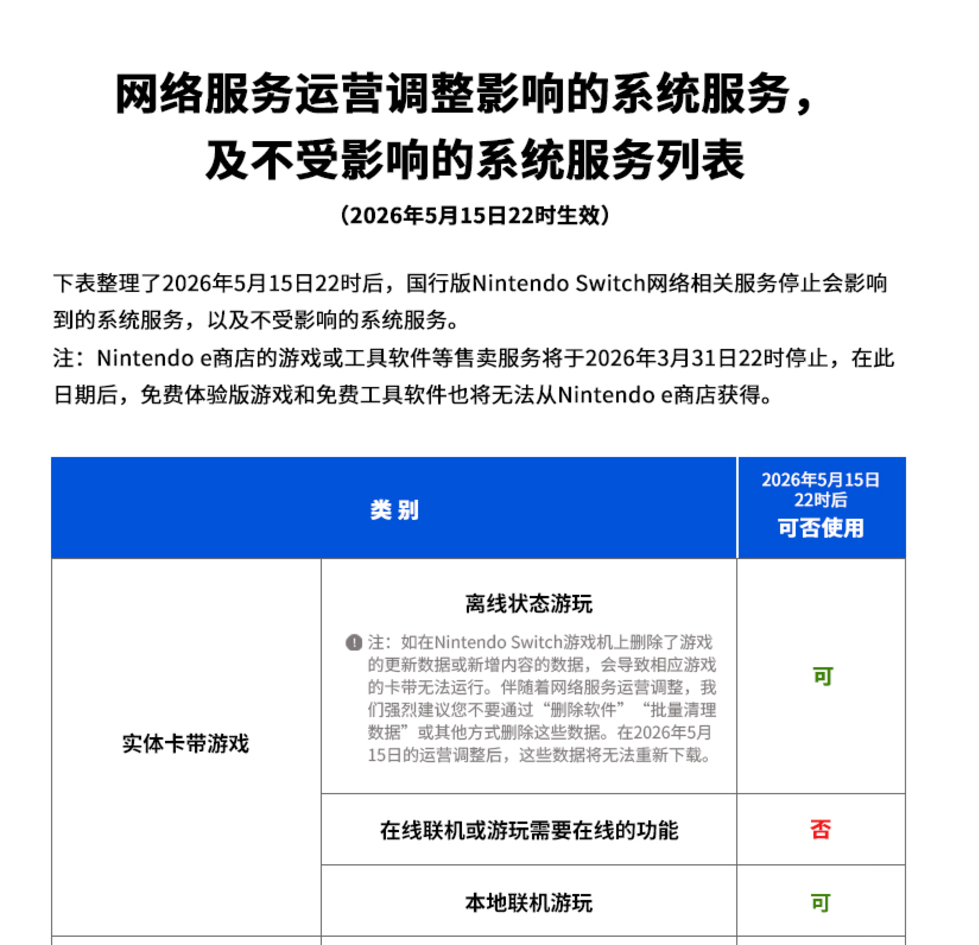
官方网站中给出了网络服务运营调整影响的系统服务,及不受影响的系统服务列表。

细看下来,不难发现本次的运营调整其实主要针对联网服务相关功能。除e商店外,数字版游戏及新增内容需要及时下载才能继续游玩。与之相对的,单机游戏的使用、游戏自带的本地联机功能、实体卡带等则不受影响。
而国行Nintendo Switch游戏机的售卖、相关配件的售卖、游戏卡带的售卖、官方保修和维修等硬件相关内容也不受影响。
由于国行机器锁服,无法享受外服商店的折扣活动,在线联机功能也仅限于国行用户之间使用,大部分国行用户应该不会像日版或美版等Switch用户一样,去蹲折扣买数字版游戏,而是选择通过购买游戏实体卡带进行游玩。
对于这部分群体来讲,本次调整对其核心游戏体验影响较小。就算是习惯买数字版游戏的国行NS用户,在2026年3月31日22时前将已购买游戏保存到游戏机中,也可以继续游玩。

国行Switch停运的水面之下,或许更引人注目的是,任天堂与其国行代理方腾讯这两家“巨头”游戏厂商在停运这一决定中扮演了什么角色。
据媒体报道,本次运营调整系一家对接国行Switch平台和任天堂的网络服务商的业务变动所致,任天堂无法将相关工作转交给新的第三方,致使负责国行Switch运营的腾讯不得不进行相关调整。目前腾讯尚未就此作出回应。
其实腾讯与任天堂的合作一直以来似乎都还算顺畅。2019年4月,腾讯宣布将与任天堂合作推出国行Switch。2019年7月,腾讯IEG互动娱乐事业群之下成立“任天堂合作部”,专门负责国行Switch在中国的代理工作。

2019年12月,国行Switch发布会公布,腾讯集团高级副总裁马晓轶、腾讯游戏任天堂合作部总经理钱赓以及任天堂株式会社取缔役、专务执行役员高桥伸共同出席,任天堂株式会社代表取缔役、专门领域开发主导宫本茂虽然未能到达现场,也通过视频向中国消费者打了招呼。
两大巨头的强强联合交出了不错的成绩,据公开资料显示,截至2020年3月,国行版Nintendo Switch在中国市场的销量突破100万台,超过同期PS4和Xbox One在华销量。任天堂在2020年Q1财报电话会中,更是直言,对中国市场Switch销售情况感到"非常满意"。
从近期来看,不管是天美和宝可梦公司共同打造的《宝可梦大集结》国服霸榜iOS免费榜,还是本次公告给出了将继续支持游戏机售后等服务的承诺,也都不难推导出结论,任天堂与腾讯的合作仍将继续。
此外,本次变动或许也和任天堂的业务重心变动有关。早在此前发布的上半财年财报中,任天堂就下调了Switch的预期销量。社长古川俊太郎也在随后的电话会议中表示,Switch 2游戏机将在本财年(2025年3月31日前)正式公布,并且确认新机将兼容Switch实体和数字游戏。
Switch自2017年发售以来已有七年,可以说,已经到了产品生命周期的中后期,国行Switch的停运既在意料之外,却也是情理之中。
